今天是:

通知公告

当前位置: 首页 >> 正文

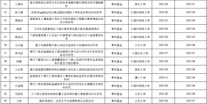
关于拟申报2026年度山东省自然科学青年基金(C类)项目“直接给予”申报公示

发布日期:2026-03-02    作者:     来源:     点击:

按照山东省科学技术厅《山东省自然科学基金项目管理办法》《关于集中申报2026年度山东省自然科学基金项目的通知》要求,现对我校拟申报2026年度山东省自然科学青年基金(C类)“直接给予”项目进行公示。

具体内容如下:

公示时间:202632日至202636日,如有异议,请于20263617时前将意见书面实名反馈到科研处。

联系方式:

电话:0531-66778397

联系人:张玉兵

办公地址:齐鲁师范学院章丘校区综合楼A405



齐鲁师范学院 科研处

202632日